9色视频 实训课程质量评价管理办法
实训教学是培养应用工程型人才的一个重要教学环节,是培养职业素养、形成职业能力的重要手段。为了规范我院实训教学环节,加强实训教学的质量监控,提升学生的创新精神和实践能力,特制定本管理办法。
第一条 总则
以工程教育专业认证理念为指导,以学生能力培养为中心,突出实训课的过程监督与评价,保证该类课程的实施质量。
第二条 适用范围
该办法适用于本学院所有实训课程。
第三条 评价管理流程
实训课的评价涵盖项目实训的整个过程,对该过程的重点环节进行监督和质量评价,以确保整个实训过程学生能力的提高。
围绕学生能力培养这个中心点,主要评价以下几个环节。
(一)实训项目的质量
实训内容的设置要符合工程应用型人才培养要求,通过实训项目应能锻炼与提升学生的分析能力、设计能力、综合应用能力。实训教师一般来自专业相关企业的工程师。系主任(或专业负责人)
组织2-3名专业教师成立评价小组,在实训项目开始之前对实训项目进行评价,根据实训大纲,给出实训项目质量的综合评价。实训项目质量的综合评价方法如下表所示。

(二)实训过程管理与评价
实训过程以学生自主学习和动手实践为主,老师讲授思路和知识点脉络为辅,对于共性的问题进行有针对性的讲解。
实训指导过程中对于学生提出的问题,不建议直接给出解决方案,建议给出参考资料,让学生自行查阅并寻找解决方案,对于学生的代码问题,不建议老师直接帮助学生调试代码,而应该给出解决问题的思路,由学生自行解决。
实训过程应采用项目管理平台辅助,学生的各项任务在平台上进行规划、跟踪,平台提供配置管理、代码仓库、代码检查,构建、部署、发布一体化的工具,并针对学生的各项数据进行分析,帮助老师对学生的过程和成果进行量化评价。
实训项目具体实施过程如下。
1、实训项目启动阶段:分组,项目组要有项目管理规划,开始项目功能设计,组长分配项目组成员承担的角色,形成实训任务书、实训报告和小组分工表。
2、实训项目开发阶段:通过平台,跟踪学生每天的实训情况,重点考察学生实训过程的团队合作能力、编码能力和解决问题能力,形成小组会议记录表、编码进度和规范跟踪表和实训过程记录表。
3、项目验收阶段:在实训结束最后一天,以小组为单位上台实施答辩进行项目验收,通过项目演示PPT来讲解项目的需求、设计及分组,运行项目功能,陈述项目实现,答辩老师通过提问来考察学生问题回答能力、沟通能力。
(三)学生实训效果评价
对照实训大纲,通过平台对学生的分析、设计、编码阶段的过程管理、项目质量的验收,对学生进行考核,评价学生实训效果的达成情况。分析该实训课的学生能力培养质量。实训老师出具实训分析报告。
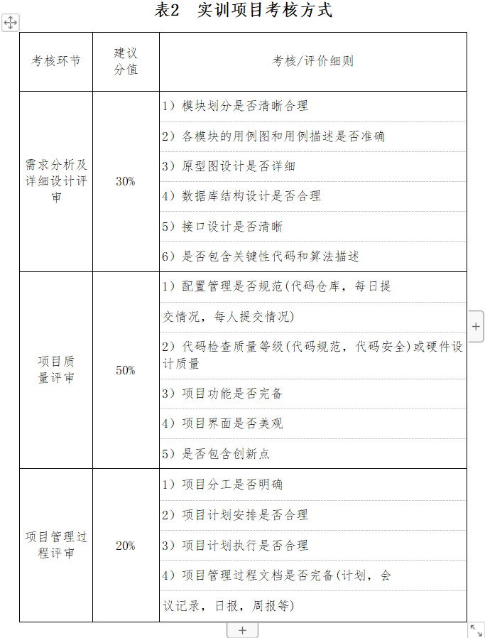
建议实训课(项目)考核采用表2所示方式。

第四条 保障与实施
(一)系主任(或专业负责人)组织实施本办法。
(二)系主任(或专业负责人)组织评价小组评价实训项目质量。
(三)实训过程管理与评价由实训教师进行,报教学办进行报备。
(四)学生实训效果由实训教师根据实训项目完成情况和答辩情况进行评价。
本办法自发布之日起施行。
9色视频
2020年6月