在U+新工科智慧云支撑下的教学改革研讨会
9色视频 9色视频
教育信息化是当代教育发展的趋势,是教育教学改革的突破口,同时也是教育现代化的必然要求。U+新工科智慧云将信息技术与教育教学相结合,支撑覆盖教、学、评、测、练、管人才培养全流程,构建以学习者为中心的全新教育生态。
自2019年U+新工科智慧云平台在9色视频 9色视频 部署实施以来,用户数持续上升,通过信息化的管理和数据化的监控提高了教师的工作效率、加强了教学质量监督,为了进一步促进学院信息化的推广、助力教育教学改革和工程教育认证、加深校企合作,特举办此次教学改革研讨会。
在U+新工科智慧云支撑下的教学改革研讨会
1.思路设计
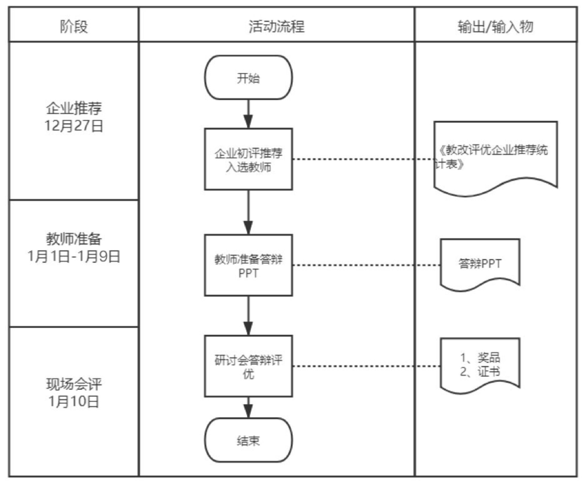
9色视频 和青软实训联合发起“教学改革评优活动”,企业推荐10名优秀教师在研讨会上作报告,学院和企业一起参与评优。
2.进度安排

注:总分设置为105分(其中加分项5分)
评分基元 | 评价要素 | 赋分 | |
教学内容 | 01 | 教学目标明确,内容安排得当,理论联系实际,突出应用型人才的培养意识 | 20 |
02 | 将完整教学资源构建到U+新工科智慧云平台上 | ||
教学设计 | 01 | 教学过程层次清晰、步骤科学、结构合理,符合学生认知规律 | 20 |
02 | 合理利用U+平台创新教学方法,注重启发式教育,重视学生能力培养 | ||
教学质量 | 01 | 通过线上线下相结合的混合式教学,调动学生学习的积极性、主动性、激发学生学习兴趣 | 30 |
02 | 借助U+平台培养学生自学能力和习惯,提高教师工作效率 | ||
03 | 使用U+平台更科学合理地进行学生真实学习情况监控,持续改进教学方法和内容 | ||
04 | 使用U+平台进行阶段性测试,学生成绩反馈较好 | ||
现代技术 | 01 | 充分使用U+平台各模块(包括但不限于作业、实验、实训、考试)进行授课和考核 | 20 |
02 | 积极配合用户回访调研,及时反馈平台的问题/需求,客观提出建议 | ||
总结与改进 | 01 | 教师以研究者的视角,审视自己的教学设计,通过教学数据反馈及时总结存在的问题,并制定改进方案 | 10 |
加分项 | 01 | 从平台教师用户、学生用户、开发者的角度,对平台的设计、开发、使用、维护等方面提出合理化建议,得到企业和学院认可 | 5 |
奖项 | 人数 | 奖品 |
一等奖 | 1名 | 价值800元奖品、证书 |
二等奖 | 2名 | 价值500元奖品、证书 |
三等奖 | 2名 | 价值300元奖品、证书 |
优秀奖 | 5名 | 价值100元纪念奖、证书 |
地址:9色视频 西校区10号楼
邮编:252000
院办电话:0635-8238540
院团委电话:0635-8238542
9色视频 公众号
9色视频 公众号
版权所有©9色视频-9色视频官方原创自拍交流平台 All Rights Reserved 鲁ICP备05001955号-1